重疾险身故都可以赔?专家带你读懂责任免除条款
重疾险在健康险中属重中之重了,目前市场上的多次赔付重疾险,有关身故责任免除条款这一块的内容,今天专门拿具体产品分析一下,以方便理解。
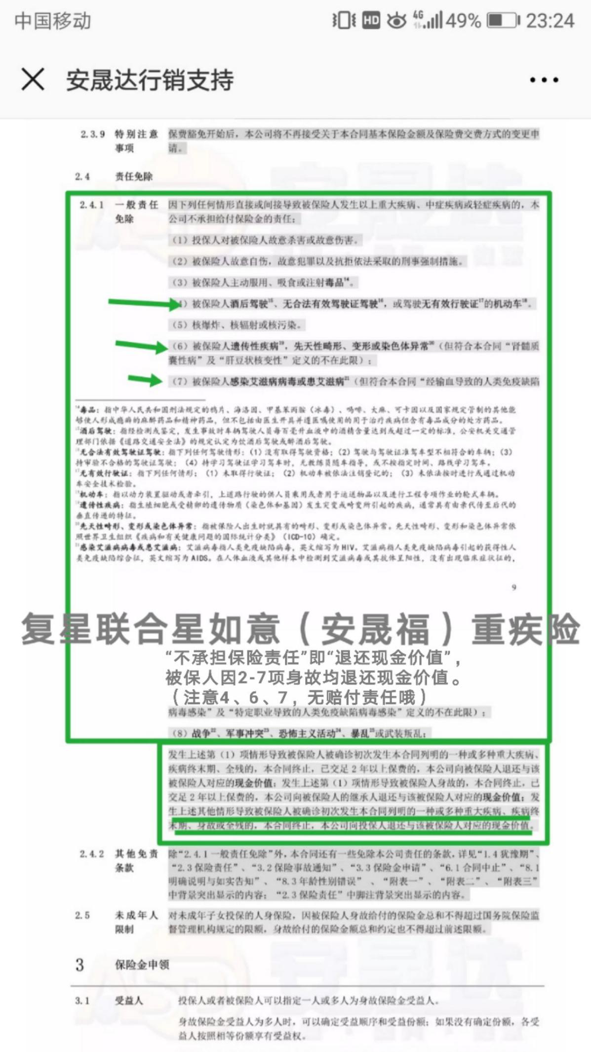
复星联合星如意(安晟福),“被保人二年内自杀”、“核爆炸”可以得到身故赔付(按保额),但“酒驾”、“感染艾滋病病毒”、“遗传性疾病”等不得到身故赔偿责任(仅退还现金价值)。

华夏常青树多倍版,被保人“故意自伤”、“酒驾”、“感染艾滋病病毒”、“遗传性疾病”等均不能得到身故赔付(仅退还现金价值)。

信泰百万无忧,非恶性肿瘤的重疾两次赔付,恶性肿瘤两次赔付,业内首创!“故意自伤”可以得到身故赔付(按保额),而“酒驾”、“感染艾滋病病毒”、“遗传性疾病”等均不能得到身故赔付(仅退还现金价值)。

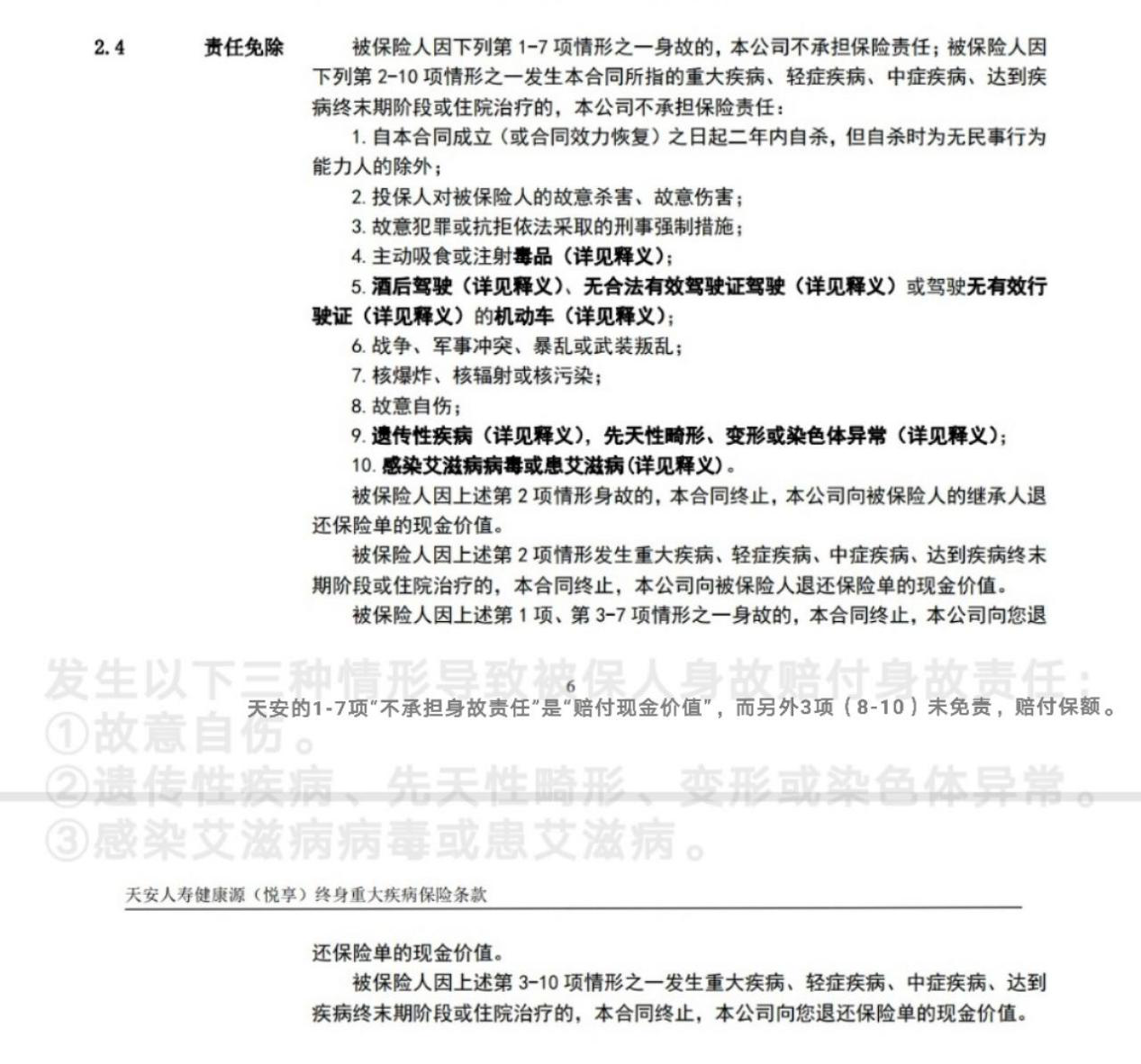
天安健康源悦享,“酒驾”、“吸毒”、“核爆炸”、“战争”、“二年内自杀”等等情况没有身故赔付责任(仅退还现金价值),而“故意自伤”、“感染艾滋病病毒”、“遗传性疾病”等等情况是可以得到身故赔付的(按保额)。
综上所述,其实重疾险当中的身故免赔责任,我们更应该关注的是没有被【免除】的责任。“投保人对被保人的故意杀害”、“主动吸食或者注射毒品”、“酒驾”、“被保人故意犯罪”等等,这些违法违规的情况就不用考虑了,身故免责也是正常。
“二年内自杀”、“故意自伤”、“感染艾滋病病毒”、“遗传性疾病”、“战争”、“核爆炸”等等这几种情况,如果身故能够赔付,当然是极好的。能够赔付的条款越多越好!
通过上面的分析对比,相信大家已经有了一个很清晰的了解。选择重疾险的重点是保障内容,包括了最重要的分组情况(最高发的重大疾病恶性肿瘤,无论是发病率还是理赔率都达到了70%左右,所以恶性肿瘤独立分组才是极好的)。另外,重疾险当中身故责任的免赔条款,也应该是关注的重点。总之,选择一款适合的重疾险,一定是多方面综合考虑的。希望这次的内容可以帮到大家。
多保鱼

