太平人寿旗下的福禄康瑞和成长无忧 哪一款更好?
太平人寿旗下的保险产品非常多,其中性价比也是参差不齐,今天多保鱼小编给大家来评测一下其中的福禄康瑞和成长无忧,看看这两款产品中,究竟哪一款更好?
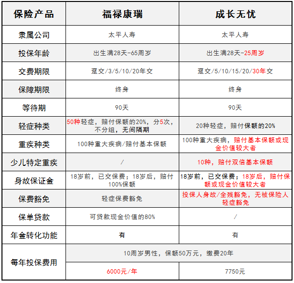
一、信息对比

在投保年龄上,福禄康瑞明显保障范围更广,可以保至65岁,而成长无忧仅限0-25周岁青少儿投保。此外,在缴费期限上,福禄康瑞的最长缴费期限为20年,而成长无忧的最长缴费期限可长达30年,杠杆率更高。在保费上,福禄康瑞更便宜。
(如果想了解福禄康瑞这款产品更多的内容,请戳:太平人寿新产品,福禄康瑞重疾险怎么样)
二、内容对比
1.重疾保障
福禄康瑞总共保障100种重疾,赔付一次基本保额,成长无忧同样保障100种重疾,赔付1次,但赔付的额度是从基本保额和现金价值中选出较大者赔付。
福禄康瑞还包含50种特疾保障,一旦被保人患上这50种疾病,可额外赔付20%的基本保额,可最多赔付5次,同一种疾病不能重复理赔。
成长无忧保障10种少儿特定重疾,一旦被保人确诊,可获得双倍保额的赔付。
重疾保障上,双方都有各自的特点,怎么选,就看个人需求!
(如果想了解成长无忧这款产品更多的内容,请戳:太平成长无忧怎么样?有什么特点)
2、轻症保障
福禄康瑞包括50种轻症,赔付20%基本保额,可赔5次(不分组,无间隔期)。
成长无忧则仅涵盖20种轻症,赔付一次,赔付额度同样为基本保额的20%。
在轻症保障上,福禄康瑞明显占优势,但是相比市面上主流产品,其赔付比例也是差了不少。
3、身故保障
福禄康瑞的身故保障,与其他重疾险产品有所区别:
若被保人在18岁之前身故,则赔付年交保费乘以身故时的保单年度数或交费年期数(以较小者为准),这便意味着如果被保险是加费承保的,那么加费承保的那部分保费是不予退还的;18岁之后身故,赔付基本保额。
太平成长无忧则是18周岁内身故返还已交保费,18周岁后身故按基本保额和现金价值,取较大值给付。
三、小编总结
总体来看,福禄康瑞这款重疾险的受众面更广,而成长无忧则是一款专门针对少儿的重疾险,因此在购买时,小编建议根据自身实际情况来选择。
多保鱼

