陆家嘴国泰的泰惠选医疗险保障哪些方面?
时间:2019-09-26 13:47:36
每当有一款新产品面世的时候,都是多保鱼登场测评的时候。最近陆家嘴国泰推出了一款医疗险,叫泰惠选,据说性价比很不错,那么究竟这款产品保障什么呢?跟多保鱼来了解一下吧。
一、基本信息
投保年龄——0-55岁(最高可续保至74岁)
保障期限——1年
交费期间——1年
等待期——90天
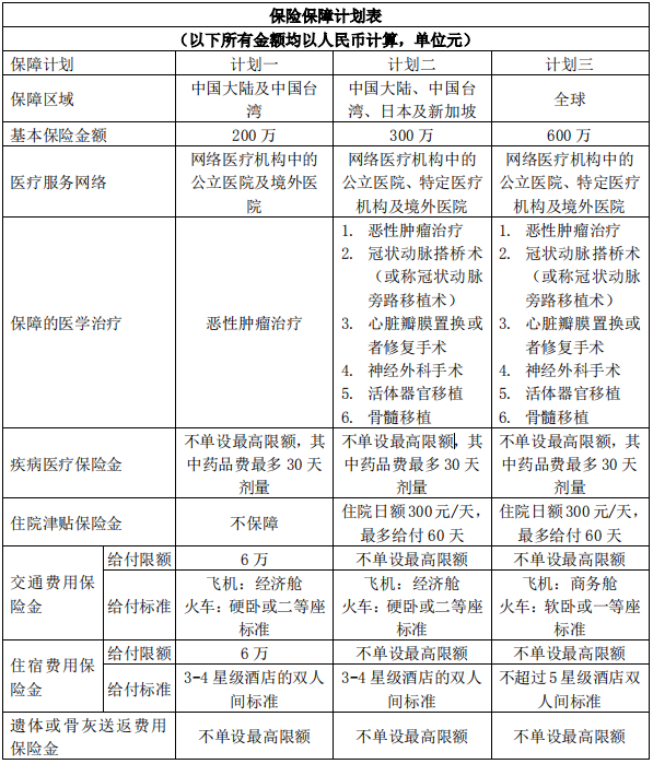
二、基本保障

这款医疗险一共有三个计划可选,不同计划的保障内容有所不同,下面具体分析一下。
1.疾病医疗报销
只要被保人在保险公司约定的指定医疗机构治疗,那么必需的医疗费用可以按比例报销(包括药品费、诊疗费、门诊服务费、检查化验费、治疗手术费等)。
2.住院津贴
被保人在保险公司约定的医院住院治疗时,可领取住院津贴。每天可领取300元,累计最高赔付60天(计划一没有此功能)。
3.交通费用报销
被保人因治疗为目的而产生的交通费用(比如转院治疗、骨髓活体移植等)可获得报销。第一计划最高只能报销6万,其他计划无限额。
4.住宿费用报销
被保险人因治疗疾病为目的而产生的住宿费用,保险公司会给付住宿费用保险金。第一计划最高只能报销6万,其他计划无限额。
5.遗体或骨灰送返费用报销
如果被保险人在治疗过程中不幸身故,对于运送过程中发生的下列遗体或骨灰送返服务,给付遗体或骨灰送返费用保险金。
三、小编总结
总的来说,这款产品的功能还是非常多的,但是相比一般的医疗险,保费也非常贵,30岁男性,有社保,参保最基础的计划一,每年都需要支出790元的保费。建议如果家庭水平一般的消费者,不用考虑。
版权声明:部分文章内容或图片来源于网站,我们尊重作者的知识产权。如有侵犯,
请联系我们,我们会在第一时间删除。联系方式:dby@91duobaoyu.com
多保鱼

