复星联合的鑫联星癌症海外医疗保险怎么样
时间:2019-08-22 13:02:37
我国现在的癌症危机是越发严重了,每年的发病率都在不断提高,但存活率一直没有上去,目前癌症的很多新药其实都在美国那边,如果赴美治疗的话,治疗费可是非常昂贵的,所以下面多保鱼小编给大家推荐一款可以赴美治癌的这么一款产品,复星联合的鑫联星癌症海外医疗保险
一、基本信息:
投保年龄——30天-60周岁
保障期限——保至70/80岁或者终身
付款期限——5/10/15/20/30年
最高保额——600万
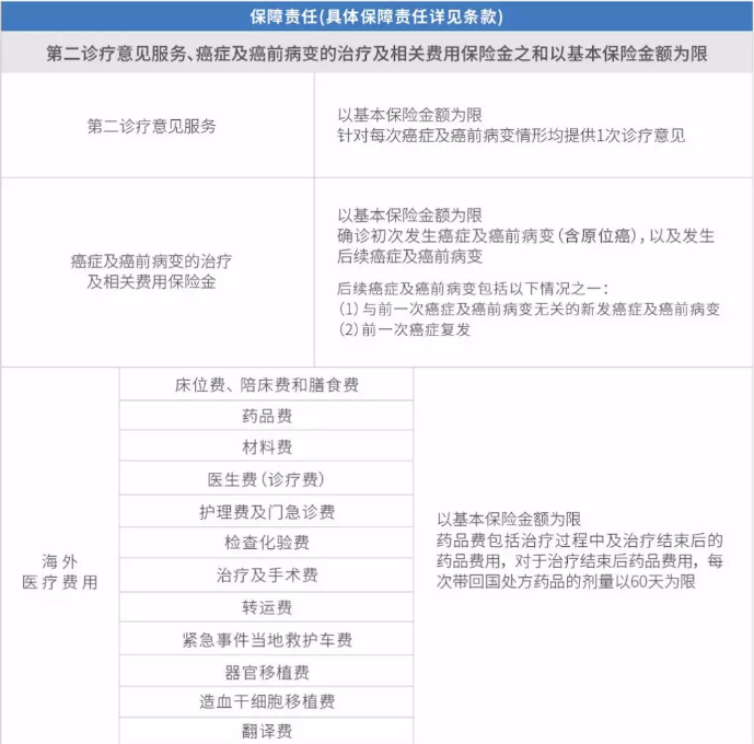
二、保险责任:


三、产品特点:
1、一次投保,长期保障,续订无忧
保险期间可选保至70岁、80岁、终身
2、全面守护,无限次数,无间隔期
保险期间内,每期癌症和癌前病变(含新发、复发、转移)可以申请第二次诊断和治疗,去美进行治疗,没有限制;无疾病间隔限制
3、就医全流程闭环服务,省心安心
远程视频诊疗,受不了家庭看海外顶级专家;密切协助海外医疗和行程安排,直接返回全国后支付全程
4、返国后和药物归还后,国内医生定期电话随访,外国医生定期跟进编写,直接获得优质医疗资源;方便配药,送药上门
四、小编总结:
以上就是复星联合鑫联星癌症海外医疗保险的全部保障内容了,如果对这款产品感兴趣的话,可以找多保鱼小编来聊一聊!
版权声明:部分文章内容或图片来源于网站,我们尊重作者的知识产权。如有侵犯,
请联系我们,我们会在第一时间删除。联系方式:dby@91duobaoyu.com
多保鱼

