华夏常青树少儿版和民生如意隽康,哪一款更好?
时间:2019-08-16 15:25:26
未成年人和老年人是现在社会上最需要注意的两个弱势群体,但是相比老年保险,少儿保险的产品就多的多了。种类多了在选择上就难上不少,下面小编准备了两款有特别疾病保障的少儿保险,华夏常青树少儿版和民生如意隽康,这两款产品究竟哪一款更好?答案在下面!

产品对比分析:
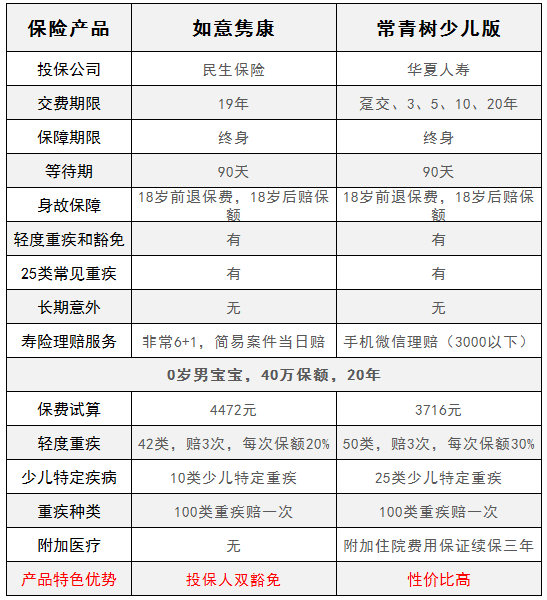
1.常青树自带医疗险
从上面分析中可以看到,常青树少儿版是有长期医疗险分附加的,额度任选,最高6万,虽然市面上比这个医疗险好的很多,但是条款也不是最差的。
如意隽康,不能附加长期医疗,为了保障全面,消费者必须另外投保医疗险才行。想知道常青树更多内容,请戳:常青树多倍保和天安悦享,哪一款更好
2.轻症赔付不同
两款产品在轻症种类、赔付比例、赔付限制上是完全不同的。常青树少儿版保障50种轻症,每次赔付保额的30%,可以多次理赔,最大3次,每次间隔时间没有要求。
如意隽康,包含了42种轻症保障、赔付保额的20%,同样可以多次赔付,但是两次赔付期间必须间隔一年。
3.少儿特定重疾保障不同
少儿白血病是现在未成年人第一高发重疾,虽然两款产品对少儿都有特定的重疾保障,但是细节上明显不同:
常青树少儿版特定重疾是涵盖高发的白血病,而且还是是双倍赔,也就是说买40万保额,白血病可以赔80万,而如意隽康重疾险虽然有10类特定重疾的保障,但并不包含白血病,且只是赔保额20%。
4.产品豁免条款不同
常青树少儿版豁免是半豁免,客户只能选投保人身故或伤残,或者选重疾豁免,两者只能任选一样。如意隽康是双豁免,投保人发生身故、伤残和重疾,符合三者任意一项都能免交保费。
小编总结:
整理上面的分析,很明显的,常青树少儿版的优势非常明显,但如意隽康也有可取之处,比如说豁免条款就非常给力,具体怎么投保,还是要看自己的需求!
版权声明:部分文章内容或图片来源于网站,我们尊重作者的知识产权。如有侵犯,
请联系我们,我们会在第一时间删除。联系方式:dby@91duobaoyu.com
多保鱼

